目前全世界擁有6.25億輛汽車,這將造成消耗大量的能源,大量的排放,環境的污染。傳統的高強鋼板,其強度等級很難突破600MPa。即使通過添加大量合金元素來提高其強度,也會出現焊接性能不良等問題,從而影響其使用。
在汽車制造中,使用超高強度鋼薄板材料后,車身重量會下降20%左右,整車重量會下降3至5%,轎車的燃油消耗下降2%左右,轎車的廢氣排放情況也會有所改善。新材料及其相應新工藝中的制定板材技術、智能化沖壓技術和激光技術等,使現代車身制造技術產生了一個新的飛躍。
一、汽車用超高強度鋼的類型及其用途
汽車車身用超高強度鋼薄板,主要包括:雙相鋼(DP)、相變誘導塑性鋼(TRIP)、復相鋼(CP)和馬氏體鋼(MS)等等。這類鋼主要通過相應的相變來強化組織結構,達到相對的超高強度(強度范圍500至1500MPa),并且具有較高的疲憊強度、成型塑性、碰撞吸收性能、高的減振減重潛能和低的平面各向異性等優點。
表1汽車用超高強度鋼的類型及其用途
二、超高強度鋼的加工工藝
新材料特性必然產生新的加工工藝,新的加工工藝是新材料正確使用的根本保證。目前,汽車用超高強度鋼板生產有如下特殊加工工藝。
1、定制板材工藝
2、沖壓智能化技術
3、液壓成型技術
板料零件的液壓膨脹成型屬于內高壓液壓成型。
4、激光成型和激光技術
用激光照射板料的表面某處,該處被瞬間加熱至高溫,同時,加熱區的熱膨脹使板料產生與激光源相反方向的彎曲,冷卻后成型,或者在激光加熱時沖壓成型。因此,激光成型技術適適用于受結構限制時工具無法靠近、沖壓力較小的情況下進行。
5、變壓邊力技術
傳統的恒定壓邊力成型往往難以控制鈑金件起皺、厚度減薄量過大和開裂這幾種缺陷,為此,提出了在不同變形特點的成型階段設置不同的壓邊力,可以利用材料的成型性能,提高零件的成型質量,從而提高產品的合格率。
三、汽車用高強鋼在生產和使用中的主要問題
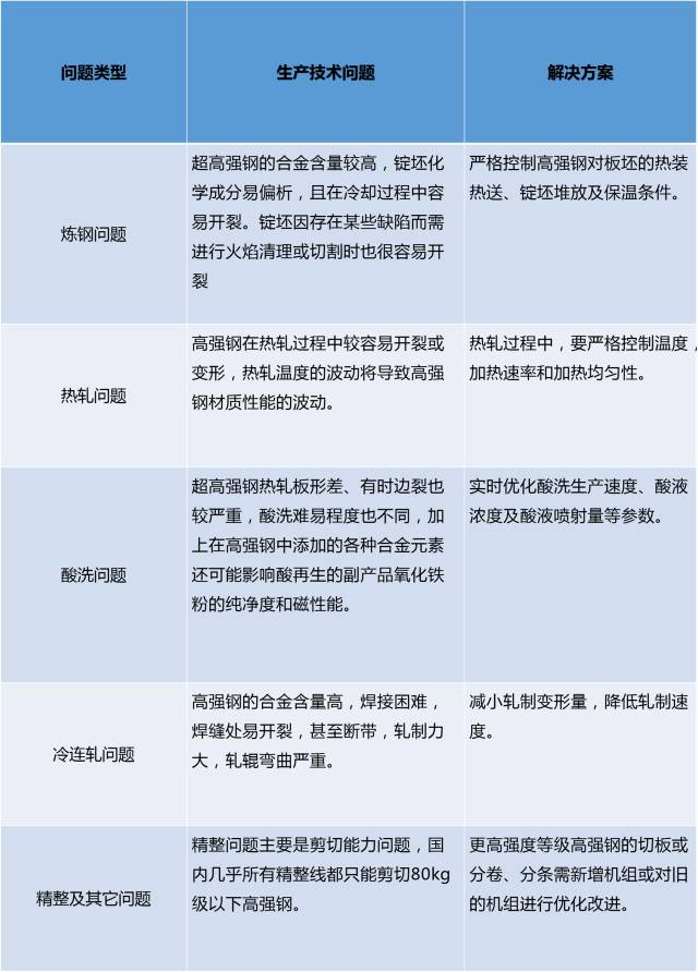
1、高強鋼的生產技術問題及解決方案
表2高強鋼的生產技術問題及解決方案
2、高強鋼使用過程中的主要問題
①高強鋼的成形問題
高強鋼的塑性較差,變形時易開裂,變形抗力大,成形后的回彈也大,零件尺寸精度不良。通過高強鋼板的激光拼焊板,使變形較大的部位由軟鋼或成形性較好的高強鋼來承受,而變形量較小或需要承受較大負荷的部位則使用強度等級較高的高強鋼。除此之外,研發了新的成形技術,如液壓成形、溫成形和熱沖壓成形等。
②高強鋼的焊接問題
由于生產工藝技術不同,其合金元素的添加量也要有所不同。當冷卻速度較低時,必須添加較多的合金元素,但也會引起焊接性能惡化。對于高強鋼涂鍍產品來說,涂鍍層成分及其組織結構和鍍層厚度均影響其焊接性能。
③高強鋼的涂裝問題
高強鋼合金元素的表面富集和氧化則影響其涂裝性能。涂鍍層化學成分及鍍層表面形貌等也影響材料的涂裝性能。通過熱處理過程中爐內氣氛控制,來控制高強鋼合金元素的表面富集和氧化,從而改善高強鋼涂裝性能。采用酸洗方法將擴散到鍍層表面的合金元素清洗干凈,然后電鍍一層極薄的鎳,以改善其涂裝性能。
總結:
高強鋼汽車板是今后汽車板發展的主流,大量使用高強鋼是解決汽車減重、節能、安全、環保的重要途徑,與鋁合金及鎂合金相比具有很強的競爭能力。目前,需要進一步研究TRIP鋼的微觀機理增加其延展性,積極探索冷軋及熱軋TWIP鋼的商業化生產,加強DP鋼和TRIP鋼烘烤硬化特性及微觀機理研究,此外,還要加強成形過程的數值模擬技術開發等。
其他技術資料請進入
//zenggaole.cn/tech
耐磨鋼板 | 耐磨鋼板廠家 | 耐磨鋼板現貨——法鋼特種鋼材(上海)有限公司
法鋼主要經營:JFE耐磨鋼板,JFE高強鋼板,DILLIDUR耐磨鋼板,DILLIMAX 高強鋼板
